Instance Verification Kit (IVK)
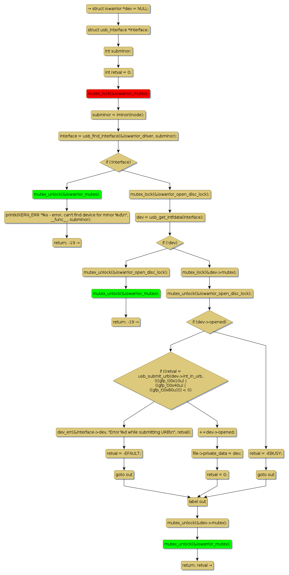
mutex lock @ [16748+29+/linux-3.19-rc1/drivers/usb/misc/iowarrior.c]
Instance Signature: iowarrior_mutex
|
The Matching Pair Graph:
|
|
Function Name
|
Control Flow Graph (CFG)
|
Events Flow Graph (EFG)
|
Source Correspondence
|
|
iowarrior_open
|
|
|
[16592+14+/linux-3.19-rc1/drivers/usb/misc/iowarrior.c]
|